
Stavba co nejkvalitnějšího MM/MC předzesilovače
Re: Stavba co nejkvalitnějšího MM/MC předzesilovače
Hele je to rychlovka foceno. Vyroba asi pred 35 lety asi podle AR. Jsou to dvě patra plus 15V stabilizatory nabastlene narychlo.


-
jardalukas
- Příspěvky: 264
- Registrován: 02 dub 2021 11:43
- Kontaktovat uživatele:
Re: Stavba co nejkvalitnějšího MM/MC předzesilovače
Sakra, tak to je čistá nostalgie...
-
Pavel_LXmini
- Příspěvky: 211
- Registrován: 13 led 2021 16:44
- Kontaktovat uživatele:
- Vybavení
Re: Stavba co nejkvalitnějšího MM/MC předzesilovače
To je možné. Já souhlasím s názorem BVa výše, který zohledňuje i úrovňovou vyváženost s gramofonem a jeho vlastnostmi. Potom jsem spíš spekuloval, že Jardovi nemusí vyhovovat, že nemá dostatečný zisk pro MC přenosku.
@Jarda69
Paráda. Kyselé pohledy opravdových hifistů určitě nemohou zkazit dojem z čisté architektury a, jak předpokládám, z čisté reprodukce tohoto vymazleného kousku.
Re: Stavba co nejkvalitnějšího MM/MC předzesilovače
Tohle řešili Dudek se Sýkorou při uvedení Actidampu MK2 a 3, zapojení je podle firmy Revox, 4 tranzistory, odstup 77dB.
AR2/1990.
I dnes obstojí...
Re: Stavba co nejkvalitnějšího MM/MC předzesilovače
Našel bys schema, pripadne celý článek z AR?
Asi nemusíš
https://archive.org/details/amaterske_r ... 7/mode/2up
Asi nemusíš
https://archive.org/details/amaterske_r ... 7/mode/2up
-
wishmasterX
- Příspěvky: 5
- Registrován: 26 led 2009 02:41
- Kontaktovat uživatele:
Re: Stavba co nejkvalitnějšího MM/MC předzesilovače
Nazdar chlapi, chtěl bych tohle téma trochu oživit ...
Já nějakou dobu hraji na EAR834 s menšími úpravami a rozhodně je to dál než Actidamp, tedy mé uši si to myslí ...
Mám rozpracovanou phono část podle předzesilovače JJ243 s ECC88, kdysi jsem to zbastlil, ale neměl jsem pořádnou přenosku a gramofon, abych mohl něco posuzovat ...
Předzesilovače Žwak se mi líbí, ale ty bezpaticové elektronky mě odrazují, tohle prostě nechci ...
Zkusil někdo něco dalšího, ať už s IO, tranzistory nebo s lampama ?
Já nějakou dobu hraji na EAR834 s menšími úpravami a rozhodně je to dál než Actidamp, tedy mé uši si to myslí ...
Mám rozpracovanou phono část podle předzesilovače JJ243 s ECC88, kdysi jsem to zbastlil, ale neměl jsem pořádnou přenosku a gramofon, abych mohl něco posuzovat ...
Předzesilovače Žwak se mi líbí, ale ty bezpaticové elektronky mě odrazují, tohle prostě nechci ...
Zkusil někdo něco dalšího, ať už s IO, tranzistory nebo s lampama ?
Re: Stavba co nejkvalitnějšího MM/MC předzesilovače
Pár rokov som "skúšal" toto,
, MM/MC
Re: Stavba co nejkvalitnějšího MM/MC předzesilovače
Planuji take projekt phono predzesiku na elektronkach E88CC po velmi pozitivni zkusenosti s DIY monobloky GU50BM
. Drzim palce dalsim projektum.
Re: Stavba co nejkvalitnějšího MM/MC předzesilovače
Ahoj, Petr Zwak vyrabi i lampove preampy s patkama. Ty bezpatkovy pouzivaji stary rusky NOS 6N21B, 6N17B co se pouzivaly tusim v letectvi a ty patky ani neumoznuji.wishmasterX píše: ↑20 úno 2025 01:07Nazdar chlapi, chtěl bych tohle téma trochu oživit ...
Já nějakou dobu hraji na EAR834 s menšími úpravami a rozhodně je to dál než Actidamp, tedy mé uši si to myslí ...
Mám rozpracovanou phono část podle předzesilovače JJ243 s ECC88, kdysi jsem to zbastlil, ale neměl jsem pořádnou přenosku a gramofon, abych mohl něco posuzovat ...
Předzesilovače Žwak se mi líbí, ale ty bezpaticové elektronky mě odrazují, tohle prostě nechci ...
Zkusil někdo něco dalšího, ať už s IO, tranzistory nebo s lampama ?
Re: Stavba co nejkvalitnějšího MM/MC předzesilovače
vintage
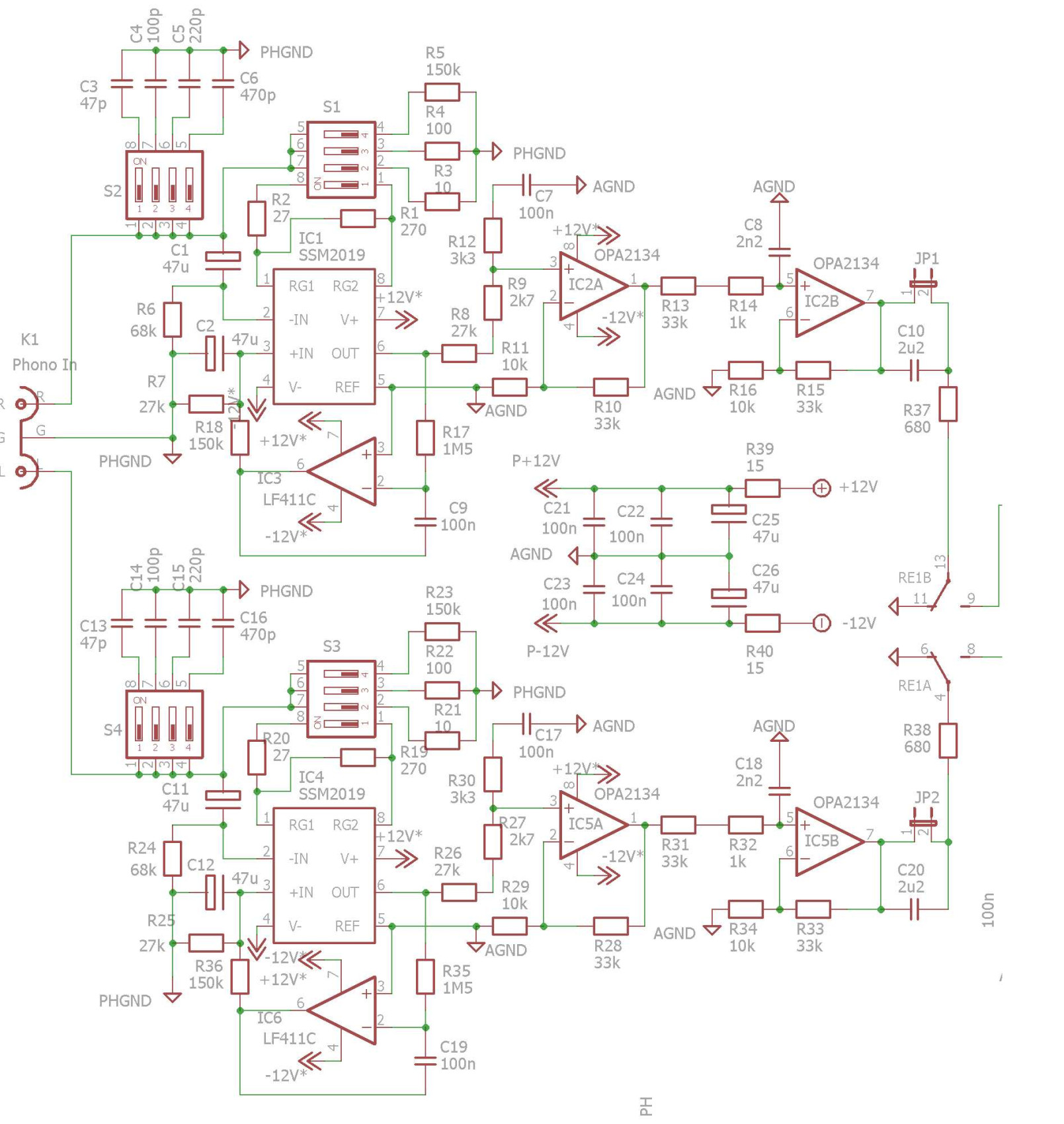
Je to aplikácia známych obvodov pre preampy a ich využitie pre phono. Je to vlastný návrh, je ( bola) to súčasť väčšej "all in one" DPS preampov PRE1 , ktoré som vyrábal... Ako samostatný phonopre modul som to nikdy nerobil.
Vstup s prepínateľným ziskom pre MM/MC a s DC servom, s nastaviteľnou vstupnou impedanciou (68k, 47k, 100R,10R) a kapacitou, za tým dva stupne s pasívnou RIAA korekciou, jednoduchý subsonic..
Je to aplikácia známych obvodov pre preampy a ich využitie pre phono. Je to vlastný návrh, je ( bola) to súčasť väčšej "all in one" DPS preampov PRE1 , ktoré som vyrábal... Ako samostatný phonopre modul som to nikdy nerobil.
Vstup s prepínateľným ziskom pre MM/MC a s DC servom, s nastaviteľnou vstupnou impedanciou (68k, 47k, 100R,10R) a kapacitou, za tým dva stupne s pasívnou RIAA korekciou, jednoduchý subsonic..
Re: Stavba co nejkvalitnějšího MM/MC předzesilovače
PRE1 mam jiz leta, takze tohle phono pre znam velmi dobre
sice v soucasnoti pouzivam neco jineho, ale hraje to velmi ciste a detailne
Kdo je online
Uživatelé prohlížející si toto fórum: Žádní registrovaní uživatelé a 2 hosti


