Elektronkový sluchátkový zesilovač
-
- Příspěvky: 468
- Registrován: 27 lis 2013 17:39
- Kontaktovat uživatele:
Re: Elektronkový sluchátkový zesilovač
No já bych tam dal klidně i 500uF (nové s malým svodem), jako tradiční filtr kond-tlumivka nebo odpor -kond. Na ošetření proudového nárazu dodává f. SEMIC TRADE spec termistory anebo použít obvod s odporem a relé, které po nabití kondu vyřadí odpor. Jde o to, NEPŘIPOJOVAT VELKOU KAPACITU PŘÍMO NA VÝSTUP ANODY !
Ještě k tomu trafu "ze šuplíku" . U nás se používaly usměrňovačky na 4 nebo 6,3V; 5c4s a americké jsou na 5V !!! Trafo bude mít asi vinutí po našem. Nejjednodušší bude použití jiné usměrnovačky např. EZ80, 6Z31, (ruská 6C5S-ta se blbě shání) anebo pokud je vinutí 4V , dají se sehnat v dobrém stavu AZ1 nebo AZ11 . Jsou to velké bambule a budou se efektně vyjímat na šasi. /kromě 6C5S ale bude nutno použít jiný sokl/
Ještě k tomu trafu "ze šuplíku" . U nás se používaly usměrňovačky na 4 nebo 6,3V; 5c4s a americké jsou na 5V !!! Trafo bude mít asi vinutí po našem. Nejjednodušší bude použití jiné usměrnovačky např. EZ80, 6Z31, (ruská 6C5S-ta se blbě shání) anebo pokud je vinutí 4V , dají se sehnat v dobrém stavu AZ1 nebo AZ11 . Jsou to velké bambule a budou se efektně vyjímat na šasi. /kromě 6C5S ale bude nutno použít jiný sokl/
-
- Příspěvky: 468
- Registrován: 27 lis 2013 17:39
- Kontaktovat uživatele:
Re: Elektronkový sluchátkový zesilovač
"...Výstupní trafo se neřeší z důvodu malého výkonu..."
To není o výkonu ale o impedančním přizpůsobení !!!
To není o výkonu ale o impedančním přizpůsobení !!!
Re: Elektronkový sluchátkový zesilovač
Díky moc za cenné rady. 

-
- Příspěvky: 468
- Registrován: 27 lis 2013 17:39
- Kontaktovat uživatele:
Re: Elektronkový sluchátkový zesilovač
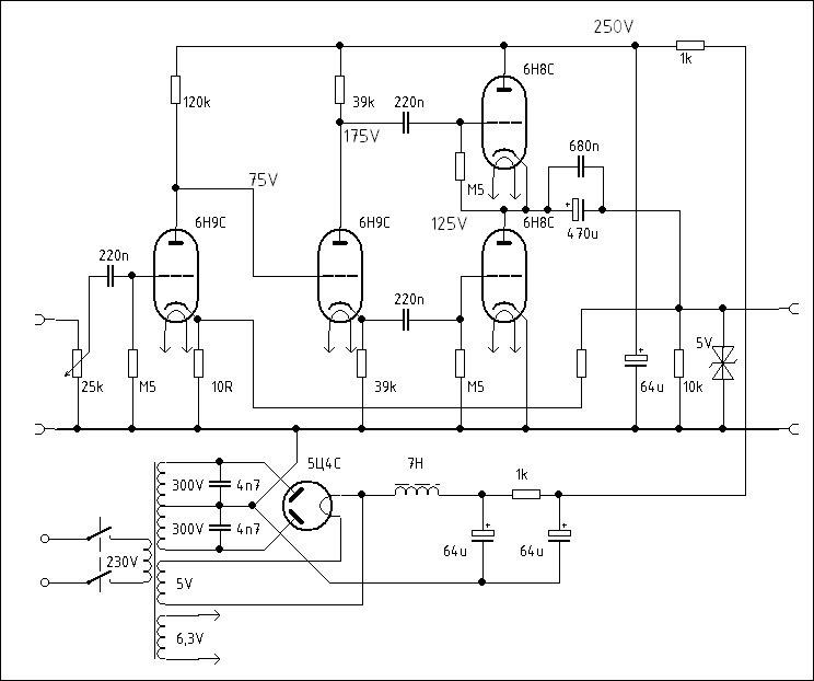
...a že v pátek bude schema....



Re: Elektronkový sluchátkový zesilovač
Už ho sem dávám.
- zdenoeddie
- Příspěvky: 520
- Registrován: 22 bře 2011 10:13
- Kontaktovat uživatele:
- Vybavení
Re: Elektronkový sluchátkový zesilovač
Uz len ten Rk v prvom stupni je naprd... nepaci sa mi to.
Re: Elektronkový sluchátkový zesilovač
Jsou tam asi chyby. Proud první triodou vychází sotva 1.5 mA (dost málo, ale tu lampu neznám, třeba je to něco jako ecc83?), takže předpětí s tím Rk by bylo pouhých 15 mV, nesmysl.
- zdenoeddie
- Příspěvky: 520
- Registrován: 22 bře 2011 10:13
- Kontaktovat uživatele:
- Vybavení
Re: Elektronkový sluchátkový zesilovač
6n9s/6SL7 je lampa podobna ECC83/12AX7/6n2p/6CC41, akurat s mensim zosilenim u (ak dobre pamatam 70 vs 100). Prud by bol aj ok, ale to predpatie je drist. Ibazeby to bolo kreslitko.
Re: Elektronkový sluchátkový zesilovač
Díky za radu,napravíme. 

Re: Elektronkový sluchátkový zesilovač
Tak je hotovo, nakonec jsem zapojení nechal na svém kolegovi. Je přece jenom větší odborník. Sluchátkáč nešumí,nebručí a vychází s něho příjemný čistý zvuk.
Sametové výšky, přesné středy a rychlé basy. Jsem velice spokojen.
Sametové výšky, přesné středy a rychlé basy. Jsem velice spokojen.
- Přílohy
-
-
-
Re: Elektronkový sluchátkový zesilovač
Paráda jako vždy Dalibore, líbí se mi tvé prvky ve dřevě od ozdob na kabelech po šasi pro zesilovač. Jaké 6N8S používáš? Mám je ve svém integráči, dle popisu Fotony z Taškentu
. Zajímala by mě Tesla 6cc10, pokud je možné jí použít
.


Re: Elektronkový sluchátkový zesilovač
Hmmm, tak to bych si rád poslechl na své Hifimany 

Re: Elektronkový sluchátkový zesilovač
koudy42 elektronky jsou Ruské dají se sehnat za pár korun. Elektronky mě tak nadchly,že se pustím do mono koncových zesilovačů s lampami GU 50 ty jsem sehnal nové kus za 50 Kč. Mám už všechno nakoupené,čekám jen na stolaře až bude mít čas. Snad na Nový rok budu hrát na ty koncáky.
Re: Elektronkový sluchátkový zesilovač
daliborr: aký má ten sluchátkový zosilovač výstupný odpor? ... dajú sa naň pripojiť bez počuteľnej zvukovej degradácie aj normálne nízkoimpedančné sluchátka so zvlnenou impedančnou charakteristikou, alebo je vhodný iba pre vysokoimpedančné alebo planárne sluchátka?
Re: Elektronkový sluchátkový zesilovač
Fandim ti Dalibore
. Jsem zvedavy na vysledek a poslech s monobloky. Co teprve az zprovoznime psa z Legrand zasuvek s kompletni lapp kabelazi a prirodnim designem! To bude neco pro gabloverce,zadne lestene prdy, krabice plne vzduchu a 1mm2 prurezy vodicu
.


Kdo je online
Uživatelé prohlížející si toto fórum: Žádní registrovaní uživatelé a 1 host